摘要:氣候變化是人類發展面臨的威脅之一,面對極端降雨顯著增加和城市的不斷擴張,傳統城鎮排水系統的脆弱性日益凸顯,“碳中和、碳達峰”戰略背景下如何系統構建面向未來的可持續排水系統(SUDS),提升面對復雜外部擾動因素下排水系統的可靠性與韌性,是未來相當長時期排水系統規劃設計、建造與運行環節都要思考和面對的科學問題。針對傳統排水系統的系統性缺欠,就排水系統規劃設計建造過程中關鍵要素“水-能”關系、韌性設計、生態水文及生物多樣性等方面提出了建議,同時就目前實施高排放標準、極限脫氮及污水氯消毒給環境帶來的影響進行了分析,在此基礎上構建了包括六個維度、47項指標的可持續排水系統評估評價指標體系。

劉智曉(1972-),男,山東莒縣人,工學博士,教授級高工,北京首創生態環保集團技術總工,研究方向為可持續排水系統構建及“網-廠”協同控制技術與策略、極端天氣脅迫下韌性污水系統適應性設計及運行控制策略、高效低耗污水處理工藝技術開發與工程化應用。發表論文40余篇,授權專利15項,主持參與完成了超過300座水廠、污水廠的技術方案、技術審核與方案優化,項目建設及運營調試。在我國最早開展側流活性污泥工藝技術研究和工程化應用,實現10余座側流發酵S2EBPR低碳污水廠工程應用。
人類社會進入19世紀后,隨著人口膨脹和社會活動及工業的快速發展,對資源無節制攫取和加速消耗進一步加劇了對環境的破壞,尤其是溫室氣體的排放。根據政府間氣候變化專門委員會(IPCC)2013年的報告,1986年—2005年全球地表平均氣溫已經較前工業時代升高了0.61℃,《巴黎協定》旨在將全球地表平均氣溫升高幅度相對于工業化前水平限制在2℃以內。進一步削減溫室氣體排放(GHG),并盡快實現“碳達峰、碳中和”,成為人類社會未來實現可持續發展的必然選擇。據IPCC和美國環保署(USEPA)進一步的數據,污水處理過程直接貢獻了全球GHG排放總量的1.57%、非CO2型(N2O、CH4)GHG排放總量的4.6%~5.2%;與此同時,相伴而生的極端天氣尤其是暴雨頻發,加之近些年來我國城市化進程的加速,城市水面率的縮減伴隨不透水面積快速擴張,多因素脅迫下城鎮內澇和洪水引發的災害事件頻發,對社會和經濟造成了巨大損失。因此,無論是從溫室氣體排放控制層面,還是應對極端降雨等方面都需要在排水系統規劃設計、建設與運維等各個環節主動采用氣候適應性策略,重新評估城鎮排水系統全流程各個鏈條及節點,系統構建面向未來具有可靠性、韌性與可持續為基本特征的城市韌性排水系統,已成為我國城鎮排水系統當務之急和未來健康發展的必然選擇。
01 排水系統集中與分散的選擇
傳統城鎮排水系統主要是基于滿足人們生活、生產過程的衛生需求,實現雨水/污水收集、集中處理或快速排放,并保持受納水體水質標準不退化為基本特征,主要解決和滿足對“量”與“質”的兩個維度需求,因此,傳統排水系統不可避免地呈現了過度依賴灰色基礎設施導致的系統龐大,面對外界擾動總體呈現剛性、韌性不足、全流程高能耗和物耗及忽視污水資源價值屬性等系統性缺欠。與此同時,令人擔憂的是,過于集中式建設大規模污水系統在各地似乎成為“時尚”,不少城市規劃、建設(遷建)的污水廠有愈加集中、規模愈加龐大的趨勢,“大流量、大轉輸”成為常態,且往往疊加地下式建設模式,使得風險過度集中,與可持續理念、 “碳中和”戰略及“韌性城市”的理念相違背,其原因分析如下:
①集中建設大規模污水處理系統具有較大的系統風險性,適度分散的污水處理系統不但提升了整個城市的排水系統總體韌性與可靠性,同時也有利于高品質再生水作為城市第二水源的就地短距離回用,也減少了污水收集管網多次提升及截污干管的工程量,避免了再生水遠距離泵送導致的巨量投資及運行的高能耗。集中式與相對分散式污水系統的布局及對再生水回用影響比較見圖1。

②從水質安全性、可靠性角度考慮,集中式污水系統一旦出現系統性故障(突發性斷電、洪水淹沒、水質不達標等),短時內難于恢復,將導致大量污染物的短時集中式排放,對水環境造成嚴重的甚至短期內難于恢復的污染。
③全地下污水廠往往采取整個箱體建設,未來進一步提標改造和擴容的難度都會大幅增加,且在應對極端降雨時被淹風險遠高于地上模式,一旦被淹對整個排水系統可靠性都是災難性影響;此外,綜合影響評價結果顯示,地下式污水處理廠在環境影響、基建投資、生態效益三方面的綜合負面影響較地上式要高出約20%,雖然地下式污水處理廠地表通過園林景觀會產生一定的生態效益,但這并不能"中和"其環境影響以及基建投資所產生的負面效益。
基于以上幾個方面,從系統穩定性、可靠性及水質風險等維度上講,建設大規模的污水系統實際上是不可持續的;從投資及后期運維等角度分析,規劃建設大規模集中式污水廠與“雙碳”戰略理念也是相違背的。
此外,在地表水流向組織方面,集中式排水系統主要是人工強化水平流為主,旨在實現快速的排除;而分散式排水系統更多的是以基于自然的垂直流向及分散式調蓄為主,如各種形式的自然滲濾、蒸發,以及在線或離線的自然水體或人工調蓄設施等過程。因此,無論是從超大排水系統風險集中度以及城市水的流向組織等方面,分散式與集中式相結合的基礎設施在應對洪澇災害、減少溢流量等方面相對單純的集中式系統更具韌性。
02 “水-能”關系的重構
2.1 城市尺度上的“水-能”關系構建
水與能互相關聯,互為條件,相互依存。世界的能源安全高度依賴于水資源的供應,因為幾乎所有的能源生產技術,如核能、熱電、水力發電,都需要消耗大量的水;水的社會循環過程,從自然環境(地表、地下)的提取、處理、分配及使用、污水處理及回用都需要消耗大量的能源,同時水的 “包容性”又使其蘊含了豐富的可以回收的資源和能源,因此“水”與“能”往往相伴相生。據統計,水系統能耗及GHG排放是城鎮總電能消耗量及GHG排放量的重要來源,根據美國EPA統計數據,水系統用電量占全社會用電的3%~4%;美國城鎮水務板塊GHG排放貢獻率占全社會GHG的5%,這個指標在英國則更高?,F代城市水系統架構下的“水-能”關系賦予了未來城鎮水系統規劃嶄新的視角和維度,“雙碳”背景下統籌“水-能關系”來系統構建城鎮水系統尤其是排水系統規劃將更具現實意義。
圖2所示給出了北京2015年水系統水量與能耗分配關系桑基圖,可以評估城市“水足跡”過程及能量消耗,在城市尺度上系統評估和多目標優化“水-能”關系,通過水系統全流程過程系統規劃、聚焦水循環每個鏈條,進行傳統工藝改進、高效設備及革新性工藝技術應用,尤其是對排水系統結構優化進而提升系統能源利用效率,因地制宜地采用污水中資源、能量回收以及清潔能源提取和利用等技術措施,進一步降低水系統能耗和溫室氣體排放,對于提升水系統韌性及可持續至關重要。

2.2 污水能量回收潛力
傳統污水處理過程的電耗主要用于污染物的氧化、分離和去除,傳統的污水處理是通過“以能消能”的方式將污染物礦化或進行污染物轉化(菌體及生物量)等,如進水中COD大部分被好氧轉化為CO2,一部分以剩余污泥等方式排除系統,小部分被厭氧消化過程轉化為甲烷。實際上,污水中所蘊含的巨大“能量”遠未被提取和回收利用,其中主要是熱能和化學能,熱能主要源于末端用戶用水過程的戶內加熱,這是整個水循環過程中耗能最高且已被忽略的能量回收環節,據研究,污水中熱能蘊含量則是化學能的數倍;化學能存在形式則主要是用水過程排放到污水中的有機質潛能。污水中理論最大有機化學能是指污水所含COD全部被提取并甲烷化,對于污水中蘊含的化學能,國外很多研究者進行了不同角度的研究及定量評估,市政污水廠進水COD通常在430~500 mg/L,其蘊含的化學能為1.66~1.93 kW·h/m3;當COD為800~1 000 mg/L時,化學潛能達到3.09~3.86 kW·h/m3。需要說明的是,傳統“初沉污泥+剩余活性污泥”路徑只能實現一部分COD的能源化,還有相當一部分COD通過“以能耗能”的過程被去除;因此,近些年出現了一些革新的“碳捕獲”及“碳改向”技術以將進水COD轉向能源化,如高負荷活性污泥、微篩(100μm)等工藝,最高可以達到80%的COD捕獲率。在“碳中和”背景下,聚焦整個排水系統、提升排水系統對污染物的收集率,做到“應收盡收”,避免中途“跑、冒、滴、漏”,重新審視、評估污水中資源能源回收潛力,采用“碳捕獲”技術實現污水中“碳轉向”能源化途徑、減少或避開對“以能耗能”傳統技術路徑的依賴,“重拾”和回歸厭氧消化路徑,這將會被賦予新的歷史使命。國外一些案例展示了污水中化學能提出大幅提升能量自持水平的案例,甚至一些項目僅依賴進水有機化學能并通過污水處理過程的節能降耗、新工藝應用等措施的組合使用實現污水處理過程能量自給(Energy Positive WWTP),如丹麥奧胡斯市Marselisborg 污水處理廠,在未另行添加碳源或有機質情況下,通過工藝改進、節能設備與運行優化控制等綜合性技術措施,污水廠從2011年開始就實現了能量中和,平均能量自給率為153%,成為名副其實的“電廠” 。
相對于化學能,市政污水余溫蘊含的可提取的熱量卻大的“驚人”, 熱能核算顯示,污水中蘊含的理論熱能為4.64 kW·h/m 3(溫差為4℃ )。通過水源熱泵交換可實現38%的熱能轉化(1.77 kW·h/m3,COP=3.5)和25%冷能轉化(1.18 kW·h/m3,COP=4.8),從數值上看,實際污水熱能回收潛力亦非常可觀。污水熱能回收可用于污水處理廠自身和周邊(3~5 km)建筑供熱/制冷、溫室供暖,甚至還可直接用于厭氧消化器加熱、污泥干化等目的。通過以上兩種能量提取和利用方式,借鑒發達國家的成功案例,有充分理由相信,未來的污水處理廠,通過對熱能和化學能的高效提取,污水廠將不再是能源的消耗者,而是能源的提供者,成為名副其實的資源回收廠(WRRF)和能源廠。
03 系統可靠性與韌性
受極端氣候及超標降雨、建成區不透水面積日益增加等多重風險脅迫,傳統市政供排水系統應對風險能力明顯不足,系統受破壞程度嚴重及后期性能恢復緩慢,凸顯系統脆弱性,應對這種不確定性,韌性規劃應成為未來可持續城鎮排水系統構建的核心事項。過度依賴單一的工程措施往往不能滿足或者平衡系統的可靠性與韌性,可行的解決方案是在基于城市級流域規劃尺度上,從涉水基礎設施及系統要素配置上,著眼系統結構、功能與性能等維度上提升可靠性與韌性,系統構建“藍-綠-灰”交織、“微-小-大”排水協同的“3M”串級流量控制系統,通過系統性組合措施或者策略,有效提高城鎮排水系統的可靠性與韌性。
3.1 適宜水面率與水系連通性
河網調蓄能力是水系在水文方面的重要功能之一,尤其在削減洪峰、降低洪水危害中具有重要的作用。受人類活動影響,尤其是近半個世紀年以來快速城鎮化引起的土地利用方式變化,致使許多城區河流、水塘、水淀區被掩埋甚至完全消失,導致城市水面率大幅減少,河網、水系發育及演變也表現出由復雜到簡單、由多元到單一的變化趨勢。世界范圍內60%以上的河流受到城市化的影響,而城市化對河流生態完整性及生態功能造成了嚴重威脅;從國內外經驗看,這種演變無疑還會加劇洪澇災害、水質惡化等問題。借助河道容蓄指標與水系結構參數的相關關系分析河網結構對調蓄能力的影響,常用的水系變化指標包括數量特征參數和復雜性參數,選取河網密度(Rd)、水面率(WP)描述水系的數量特征,河網盒維數描述水系的復雜性特征,各指標計算方法及內涵見表1。

我國很多城市河道水系不同程度地存在較大幅度的縮減和功能退化。據研究,太湖平原地區自1960年—2010年以來,該地區線狀與面狀水系均不斷減少,減幅分別達35.74%、27.60%;1980年以來,隨著城市規模的不斷擴張,河流衰減速度明顯加快,水系結構趨于主干化和簡單化。太湖流域自1990年以來洪澇災害趨勢日趨嚴重,同時,河網水系的快速衰減,也從整體上降低了流域的調蓄能力,加劇了流域的洪澇風險,為此,水面率、河網密度等指標作為與市政“大排水”相銜接的防洪系統重要的評估指標,應納入未來城鎮排水系統規劃中,作為排水系統內澇防治體系中衡量韌性的基本指標之一。
3.2 排水系統的功能脆弱性
在面對超標或極端降雨等不確定性事件時,國內排水系統往往在管網關鍵節點或末端出現突發性的風險集中釋放,給社會造成了極大損害;與此同時,排水系統以CSO或外滲等形式排放到水環境的污染物又易被忽略。實際上,這是由設計標準、施工及安裝質量、后期運維及應急保障策略等多環節出現的問題共同導致的。通過對歐美一些典型城市排水系統的調研,并對比國內排水系統,發現有若干共性問題比較突出,這些問題在新項目中依然存在,這極大削弱了灰色基礎設施在排澇防洪、抵抗自然災害的可靠性,目前亟待關注或須解決的問題主要表現在以下幾方面:
①管網系統流量可控性差
國外的研究和實際案例表明,基于整個排水系統的拓撲結構,結合管網水力模擬等手段,選擇在管網關鍵節點處設置流量控制設備,通過布局策略、具體安裝數量和位置優化,可以實現雨季對管網在線調蓄能力的充分利用,并實時減少CSO及下游管網的流量壓力,見圖3。我國室外排水設計標準缺少在城鎮排水管網適當位置設置流量控制調節設施、設備等方面的具體技術要求或建議,因此,實際項目設計往往沒有考慮對排水系統流量主動控制與優化分配的必要性,導致暴雨期間無法實現對整個排水管網不同位置或區域的下泄流量和流速的有效控制,以及短時下游管網承受來自上游管網超量的流量沖擊進而使得下游排水區域的排水不暢、內澇及CSO等現象,甚至在管網薄弱環節出現突發性的滿溢和洪澇災害;同時,由于管網中缺乏FCDs,不能充分發揮管網應有的在線調蓄能力,對末端流量控制易造成瞬時沖擊和壓力。實際上,分布式的流量控制設備相對大規模灰色基礎設施建設更加經濟、易于實施、可持續,因此,改進傳統排水管網被動接收的排水模式,通過設置必要的在線流量控制裝置實現排水系統峰值流量管控,向“空間”換“時間”的主動控制方向轉變,對于增加汛期排洪防澇的靈活性、提升排水系統韌性和可靠性等方面至關重要。

②“廠-池-站-網”系統匹配性問題
由于歷史原因,我國城鎮排水系統缺乏系統性規劃與設計,加之快速城鎮化進程,已建成排水系統在應對日益增多的極端天氣的沖擊時呈現以下問題導致系統總體呈剛性,韌性卻嚴重不足。
a.排水系統規劃建設過度依賴灰色基礎設施,對“源-網-站(池)-廠-河”作為一個整體缺乏系統性考慮,尤其是對設施或單元相互間的匹配性和協同性等方面重視不夠,如污水廠、調蓄池、泵站、管網等排水系統主要設施建設時具有時空差異性,彼此間傳輸、調蓄、處理能力不能有效協同,局部單元存在硬件設施上的技術缺欠或者能力瓶頸,導致城市排水系統難以發揮其設計功能,各個單元低效運行甚至嚴重偏離設計工況,這部分灰色基礎設施投資沒有發揮應有作用。
b.硬件設施上的欠缺和能力上的不匹配可以通過后期更新、改造予以糾正或彌補,但我國多數城市排水系統缺乏有效的實時控制系統(Real-time control, RTC),排水輸送鏈條長尤其是涉及“廠-池-站-網”多功能單元協同時,缺乏有效的實時在線模擬、監測、控制及系統優化,這對于多重、多目標復雜系統的可靠、穩定運行是不可想象的,RTC對灰色基礎設施的“加持”不但可以發揮“源頭-中途-末端“整個排水系統的潛能,在獲得同樣效果前提下,可以有效降低灰色基礎設施的建設規模。在未來極端降雨事件愈加增多且水環境質量改善日益提升的雙重約束下,過往經驗主義基礎上的人工調度顯然已經不能滿足提升系統整體運行可靠性、挖潛和提升系統效能的基本需求,RTC與灰色基礎設施的結合是目前排水系統提升可靠性與彈性的必經之路。
③外來水入侵引發的系列環境問題
“外來水”(入滲、入流等)入侵是我國大多數城鎮排水系統面臨的棘手問題,目前業內關注的主要問題是來源復雜的“外來水”引發的污水在管網內沉積及在線降解及濃度稀釋問題,污水廠進水濃度偏低實際上是我國大多數城鎮排水系統運行效能低效的一個綜合性指標體現。系統梳理污水管網運行水位與城市水體水位、淺層地下水位的相互影響,“擠外水“應該是目前排水系統完善工作的首選項,同時強化管道質量的系統診斷和結構及功能性缺陷修復,這樣可以有效收集污染物并及時快速地輸送至城鎮污水處理廠,有效避免污水管網長期高水位、污水長期低流速運行導致的顆粒物在管道內沉積、城鎮污水處理廠進水污染物濃度持續偏低等引發的綜合性環境問題,新形勢下,這方面尚有若干科學問題需要關注與研究。
a.從物料衡算角度分析排水系統的總污染物負荷的去向,以科學評估現有排水系統及污水處理廠的綜合績效。根據長江流域南方某市對排水系統現狀全年污染物分配的分析結果,城市產生的污染物總量去向分配如下:約4.4%的污染物由于管網漏損直接排放;約20.5%的污染物在管網中形成沉積;旱季與雨季污染物直排量約25.5%;雨季溢流污染物約21.6%,另有4.1%的污染物進入在線處理設施處理,全年只有約23.9%的污染物進入污水處理廠進行處理。
b.基于上述污染物去向解析數據,可以看出相當一部分污染物并沒有進入污水廠被處理,而是進入水環境或管網在線降解。由于這部分污染物的降解大都是發生在厭氧條件下,因而會釋放大量的甲烷等溫室氣體,因此,“雙碳”背景下,對排水系統全流程溫室氣體排放進行科學評估將會非常必要。
c.傳統及微量有毒污染物或新興污染物的去向解析及其生態毒性問題,基于上述描述,城鎮污染物相當一部分通過CSO或直排進入受納水體,這部分污染物尤其是新興污染物對水環境、水生態的短期和長期影響需要持續性跟蹤研究。Phillips等對美國佛蒙特州CSO的觀測研究顯示,CSO排放量雖然只占污水廠排放量的10%,但是排放到水體的新興污染物CSO貢獻輸入量比例達到40%~90%;國內也有學者進行了這方面的研究,Zhao等對深圳茅洲河流域的水質分析表明,降雨期間茅洲河水中97.3%的羥基苯甲酸酯類化學污染物是通過CSO貢獻的。由此可見,降雨期間新興污染物通過CSO快速大量排放受納水體,對水環境的威脅和破壞是非常嚴重的,很多情況下通過CSO輸入水體的新興污染物比污水廠尾水排放挾帶的新興污染物貢獻度要高。因此,從水環境水質風險控制的系統性改進策略來看,提升對雨季超量混合污水的處理減少CSO量及頻次,削減這部分被“忽略”的污染物比單純通過提高污水廠排放標準來提升受納水體水質更務實且意義深遠。
3.3 系統結構向韌性轉變
面對極端天氣引發的暴雨、洪澇災害及不確定性情況日益增加的現實,排水系統規劃需要實現由過去的剛性向系統靈活性、抗沖擊性和適應性轉變,結構剛性必然帶來功能的脆弱性。未來城鎮排水系統面臨的核心挑戰是以“源-網-廠”為實施單元強化汛期峰值流量管控,突破傳統模式束縛,在排水系統結構和功能兩個維度上實現由系統“剛性”向系統“韌性”的轉變及效能提升。
① 管網系統韌性
傳統的集中式調度規則在應對未來極端天氣日益增加的情勢凸顯脆弱性和風險集中性,鑒于我國城市規模及排水系統覆蓋范圍往往更大,在市級流域尺度實現統一調度難度大,也不必要,故提出建設基于以相對獨立排水片區為基本控制單元的分布式實時控制系統(Distributed Real-time Control, DRTC)控制,整個城區實現眾多DRTC控制下“組團式”、集中監測、分散控制的分散與集中相結合的系統控制架構。
DRTC在我國的適用性體現在以下幾方面:a.中國城市規模大及擴張速度快,不同時期建設的排水系統建設等級及設備配置差異大,以城市級流域為尺度進行排水系統優化實時控制存在空間上的難度;b.以獨立的排水片區作為RTC的控制基本單位,在線監測儀器、流量及液位控制設備安裝數量及點位相對較少,涉及的控制規則或算法簡單,總體易于靈活調度,整個城區實現由分布式的多個獨立的DRTC控制單元組成的全域RTC系統,不同的DRTC之間設施及功能獨立,但彼此間通過數據互通相互協同,統一由總RTC系統根據水系統模型模擬或者調度規則發出操作指令;c.從水文、水力學角度分析,獨立排水區域的水文特征、降雨特征變化較小,一個排水片區發生設備或控制系統故障不會對其他片區的控制產生直接影響,將系統性風險分散化,實現控制方式及調度模式的靈活選擇,避免風險集中聚集和釋放,進而總體上提升系統韌性。
排水管網在拓撲結構上對氣候變化的適應性技術措施,還要考慮汛期不同片區之間的水力連通以提高應急水量的轉輸能力,這是提升整個城區汛期排水系統可靠性與韌性的關鍵技術措施,尤其是應對暴雨時,在不同排水片區之間的關鍵線路上設置連通管,優先考慮重力流轉輸;其次通過提升泵站和相鄰片區主干管的水力連通,在暴雨季節實現“過載”區域的水量向能力富余排水區域的水量轉輸,實現不同排水片區的水量聯合調度,這對于提升整個城區排水系統的運行效率及設施設備的利用率,降低城區內澇改善水環境都是非常必要的。
② 處理單元設計靈活性
污水廠作為排水系統的末端和“兜底”單元,在處理單元的韌性設計、工藝選擇等方面更要凸顯對氣候變化的主動適應。
在污水廠規劃布局上,傳統的污水廠按照規模分為平行獨立的若干系列;或根據水量增長情況進行分期建設,分期建設也是在規劃預留用地或新征用地內設計,也是按照新增規模進行系列劃分。這種傳統的污水處理單元布局存在的主要問題是每個系列是在總圖上完全獨立,存在浪費有限土地資源的問題;同時,由于系列劃分導致單體處理規模過大,實際投運后來水量與設施處理能力不匹配,往往出現“大馬拉小車”的問題,導致運行工況嚴重偏離設計參數,運行和投資都是低效的。建議采取如下改進和適應性策略:a.“搭積木”式拼裝理念。面向未來污水廠在基于氣候適應性設計時,Daigger提出采用“構建塊”方法,以“積木”式或者“模塊和拼裝化”設計理念應對未來處理能力快速增長的預期,這種設計構型的優勢在于污水處理系列拼裝式集約化設計,不同系列存在共用的工藝單元(如配水渠道)、池壁等土建結構或者空間,未來水量增長擴容便捷,一期、二期、三期擴容或者提標改造只需要“搭積木”式擴建或新增處理單元,不同分期構筑物總圖布置實現平面“無縫對接”。b.模組化設計。處理單元的設計尤其是生化系統池型的選擇,要考慮未來新技術應用時對現有池體的利用,采用小水量的模組化設計。這種模組化取代了傳統的“系列”設計理念,在應對未來極端氣候條件下污水廠進水量變化時可體現出較好的適應性和匹配性,對高水力負荷沖擊有較強的韌性;同時這種“模組化”設計更加節約用地,無需浪費土地資源,不同模組之間共享池壁,也可節省土建投資,降低碳排放;由于多模組化單元,每個獨立單元運行、維護維修互不干擾,單一單元檢修對處理能力的影響有限;c.前瞻性設計。工藝前瞻性設計的基本理念來源于蘇伊士水務工程,從設計之初就充分考慮未來污水廠提標改造或者擴容,在工藝選擇和池型設計上嵌入彈性,未來水質提升或者擴容無需大拆大建,只需經過簡單調整或微改造即可實現新的目標。如前期設計深度處理直接采用Denifor V型濾池,前期按砂濾運行,在要求進一步脫氮時,只需更換濾頭、濾料,調整運行程序,即成為反硝化深床濾池。
③ 廠內峰值流量處理
城市規劃需要管理的核心事項是各種要素的峰值管理,對于城鎮排水系統,就是實現峰值流量的有效調控。在應對未來極端天氣及外界不確定性干擾日益增多的現實情況下,除了處理單元可采用靈活、柔性模組化設計理念外,處理能力也要匹配管網收集能力及截流干管的截流倍數,處理工藝的選擇和細節設計也要能有效應對和處理峰值流量,要具有雨季和旱季兩種運行模式的切換功能,要考慮旱季、雨季不同水量和水質特性,盡最大能力承接并處理雨季超量混合污水,以有效減少內澇及CSO發生、減少雨季未經有效處理的污染物排放受納水體的輸入量。污水廠處理能力與收集能力不匹配,污水廠不具有雨季超量處理能力,這是受納水體黑臭的關鍵和癥結所在。歐美污水廠雨季處理能力(AWWF)通常為旱季平均流量(ADWF)的2~8倍,汛期生化工藝通常可以承受2~3倍干季流量,其余通過旁路處理設施,這樣就充分保障了汛期高水力負荷沖擊下污水廠的處理能力不是整個排水系統的“瓶頸”,進而最大程度上減少了CSO并提升了排水系統的總體韌性。
傳統活性污泥工藝主要受生物池MLSS濃度及二沉池固體負荷影響,國內很多污水廠生化池MLSS濃度高達4000~8000mg/L,導致雨季處理能力水力負荷的提升潛力有限,為此,可采取以下應對和解決方案:
a.MLSS轉輸離線儲存模式。即將生物池MLSS轉輸到側流生物池進行“離線儲存”,雨季降低主曝氣池的MLSS濃度,進而在保持二沉池原固體負荷不變的情況下可快速提升水力負荷,以回流污泥RAS形式被轉運并儲存在側流生物池內的活性污泥,通過好氧/缺氧過程活性得到進一步強化后再回流到生物首端。實踐證明,這種解決方案在保證不提高二沉池固體負荷情況下可以提升雨季處理能力100%,同時由于側流活性污泥發酵工藝的應用強化了生物脫氮除磷。類似做法還有分點進水方式,已在紐約數座污水廠應用于汛期污水廠的峰值流量處理。
b.旁路化學一級強化或高速過濾、高速澄清等工藝。采用MLSS轉輸離線儲存模式工藝的主要優勢是設施占地小,啟動快;不足是旱季設備閑置,同時對COD、NH3-N等指標的去除效果有限。因此,結合活性污泥快速絮凝吸附的高效沉淀分離工藝得到開發與應用。由于采用化學旁路處理超量混合污水,因此出水往往不能滿足《城鎮污水處理廠污染物排放標準》(GB 18918—2002),建議審批第二排放口;同時建議出臺雨季排放標準及相關政策,鼓勵汛期污水廠多處理污水,降低管網中途CSO及廠前溢流。
04 生物多樣性與環境可持續性
4.1 生態水文與生物多樣性
傳統城市排水系統的規劃、設計與實施環節可歸結為“水量”和“水質”兩個維度,缺乏跨學科性且統籌不足,因此在規劃設計中融入生態水文措施可以彌補傳統排水設施的剛性缺欠。近年來,在“海綿城市”理念引領下,一些基于自然的解決方案(Nature-based solutions ,NBS) 得到應用。盡管NBS是為特定目的而設計的(如城市排水),但它可以同時提供多種生態系統服務,如雨水自然處理和滲濾、蒸發和生物多樣性保持等。通過對近些年的一些實踐案例調研發現,個別具有“生態”特征的綠色基礎設施項目,從“現代生態水文學”角度來評價,則會發現其在城市水文、生物多樣性及水生態服務等維度上缺乏系統性統籌,因此,應從排水系統或者全域水資源系統管理角度,充分考慮水的社會循環擾動對自然水文及生物多樣性的影響。城市級流域尺度上水系統不同要素之間的關聯及相互作用關系見圖4。

實際上,生物多樣性及維系健康的城市水文也應是未來城鎮可持續排水系統構建必須遵循的基本原則。城市水系統規劃與設計和實施需遵循的生態水文學原則:①水文學原則。在流域尺度上整合對水和生物群相互作用,以識別可持續水、經濟和社會面臨的威脅和機遇,在流域尺度上建立量化水循環-生態過程、識別“水-溫度-營養物”對于陸地和淡水生態系統的驅動力以及確定對水生態、水文影響的生物因素和非生物因素。②生態學原則??紤]到流域水文循環的特殊性,構建滿足生物多樣性、生態服務需求下的生態結構,從保護、恢復和管理等方面制定水視角下流域管理的綜合規劃。③生態工程原則?;谏鲜鰞稍瓌t,在水質和水量兩個層面上充分考慮、適度規劃、系統構建統籌水質提升、滿足生物多樣性、及生態服務的低投資及低運行成本的近自然解決方案。波蘭羅茲大學PAWE?等城市可持續城市排水系統及城市水資源管理方面提出了基于水(Water)、生物多樣(Biodiversity)、生態系統服務(Ecosystem Services)、系統韌性(Resilience)、文化與教育(Culture and Education)等維度上的系統框架,即基于生態水文視角下可持續城鎮水系統規劃“WBSRC ”原則,這為未來可持續城鎮排水系統規劃提供了一個多維度的系統性框架,需要強調的是,在“WBSRC”理念下,城市排水系統構建尤其是在重視區域健康水文循環基礎上提高生物多樣性,同時注重在水循環各個環節減少各類化學藥劑的投加;并避免工程措施出現碎片化的生物群落,不但不能保證生物多樣性,往往被忽視甚至在“ 生態化” 改造進程中被破壞。
4.2 排放標準與革新性處理工藝
可持續排水系統聚焦于“源-網-廠-河“全流程低碳,作為排水系統末端“兜底”的污水廠,傳統工業化時代思維模式下的污水系統設計理念往往在單一維度上追求高排放標準甚至極限排放標準,但卻忽視了大環境尺度下的生態協同性的系統性思維。“碳中和”背景下,要系統性評估污水排放標準過高的提升必要性、經濟及環境可持續性,一味追求高標準排放可能會因導致更高的GHG排放而抵消水質提升對環境的總體收益。Neethling等以10mgd(1mgd= 3785m3)污水廠為例,研究了不同等級排放標準與GHG的關系,結果見圖5。

隨著排放標準的提高,出水藻類生成勢快速降低,但污水廠總的GHG排放量也隨之快速提高,尤其是執行TN=6mg/L以上標準時,GHG排放會使指數升高。也就是說污水行業排放標準提高意味著碳增量的快速抬升,排放標準越高,處理工藝復雜冗長導致的初期基建投資、運行過程電耗、藥劑和材料都將大幅提升。Cardenes等對英格蘭東南部六個最大污水處理廠的運行數據分析表明,為了滿足日益嚴格的排放標準,這些處理廠的能源消耗在過去五年中翻了一番,據預測如果都要提標,全英較大規模污水廠GHG排放量將會增加(1.3~2.3)×108t。另一方面,由于國內環保執法采用瞬時值,排放標準指標本身嚴格(“準Ⅳ”、“準Ⅲ”類等),設計和運維環節不得不增加了“冗余”或者“安全度”方面的考慮,因此近些年新的高標準項目往往采用了膜分離、高劑量的O3氧化甚至催化氧化等工藝,這些處理環節進一步大幅度提高了處理能耗及各種藥耗。以北京污水處理廠執行《城鎮污水處理廠水污染物排放標準》(DB 11/890—2012)實施提標改造為例,由GB 18918—2002的一級B/A提標到DB 11/890—2012,在原有工藝基礎上需要增加再生水深度處理系統和脫色消毒系統。經調研,再生水廠改造后電耗較改造前增加55%~100%,其中采用膜工藝、紫外消毒工藝的再生水廠電耗增加量較高,約為100%;采用砂濾、濾布濾池、次氯酸鈉消毒工藝的再生水廠電耗增加量略低,約為55%。
如何制定未來排放標準指標,如何平衡水環境質量改善與溫室氣體排放之間的關系,如何響應“碳中和”戰略、“碳減排”策略,是流域治理、區域排水系統規劃、設計環節必須要考慮的重大問題。
除了對排放標準可持續性的反思,還對一些革新性污水處理工藝(如主流厭氧氨氧化、側流厭氧氨氧化等)的GHG排放特征進行了分析和評估,發現采用厭氧氨氧化工藝并實現“電中和”的污水廠,可能并沒有實現“碳中和”。如果不能解決厭氧氨氧化過程中N2O的排放問題,標榜“環境友好”的污水廠其環境可持續大打折扣甚至是被否定的。
De Haas分別對“主流-側流”DEMON工藝、 A-B工藝(其中側流工藝采用DEMON)、無側流消化液Anammox處理的傳統A/O等不同組合工藝進行了基于N2O排放特征的對比研究。結果顯示,側流-主流都采用厭氧氨氧化方式的工藝,雖然實現了完全能耗自給(電中和),但是其GHG排放量卻是上述工藝中最高的;采用傳統處理工藝的污水廠其排放量卻是最低的。國際“碳中和”先驅Strass污水廠主流-側流均采用厭氧氨氧化處理方式,從溫室氣體排放角度分析,該組合處理工藝的N2O排放是上述不同工藝中最高的,從全生命周期(LCA)評價分析該模式確實帶來了一些效益,但從大環境角度看它并不能被稱為“環境友好”,因為其處理工藝直接排放大量N2O而對氣候變化形成了潛在影響;同樣研究結論,Kuokkanen等在對赫爾辛基Viikinm?ki污水處理廠2013年—2019年持續多年的實際排放N2O的數據表明,如果不加以適當控制,在污水處理短程硝化反硝化過程中有相當大的N2O排放風險,這可能超過節約能源和化學品對環境產生的積極影響。上述研究表明,如果不能解決革新性污水脫氮工藝中的N2O排放問題,“電中和”可能實現了,卻未必實現“碳中和”。從這個角度講,未來準確識別和定義“能耗中和”和“碳中和”關系,具有現實意義;兩者不能等同,否則電中和就會掩蓋“碳增量”。
在溫室氣體排放及極端降雨日益增多的重多壓力下,從單一目標和維度上規劃、設計大尺度灰色基礎設施已經頗受詬病,美國費城、倫敦及哥本哈根深隧項目受到嚴厲批判,僅從“水”的維度來規劃設計項目被實踐證明是存在較大問題和風險的,未來可持續城鎮排水系統的重構需要兼顧和平衡經濟可持續性及環境可持續性等方面??煽啃?、韌性與可持續性通常是矛盾的,提高了系統可靠性往往不能滿足經濟和環境可持續性,但是這種看似“不可調和的矛盾”實際上隨著科技發展是可以通過一些革新的工程技術措施逐漸被解決,在有效降低工程投資、節省運行能耗的同時,實現系統可靠性、韌性與可持續之間的平衡,這為未來構建嶄新的城鎮排水系統呈現了一個極具活力和前景的研究和產業化方向。在“雙碳”視角下,需要重新審視過往在水系統規劃、設計與運行控制的形成的習慣或傳統做法,水處理工藝、水環境與溫室氣體排放之間的耦合關系逐漸被認知,與此同時,一些目前看來革新性污水處理工藝及排放標準的提升往往帶來GHG負面效應,因此,如何平衡水質提升與GHG排放的關系,是未來亟需解決的科學與工程技術問題
4.3 極限脫氮芻議
近些年來,各地相繼出臺 “準Ⅳ類”“準Ⅲ類”等高污水排放標準,甚至極個別城市要求所在流域內污水廠執行TN=1mg/L的超高標準,引發熱議。提高排放標準,控制水體富營養化本無可厚非,但這其中一個關鍵性的科學和技術問題首先是如何在技術可達、經濟合理前提下控制硝態氮的去除;其次是是否有必要極限去除這部分硝酸鹽氮。綜合國外實際案例觀測結果來看,一味提高對氮素尤其是硝態氮的極限去除,值得商榷。
對歐美一些湖庫富營養化控制案例的研究表明,控磷比控氮更經濟有效,甚至控氮并不能控制湖庫富營養化。例如,在加拿大安大略西北部的淺水型湖泊227湖,進行了為期37年的磷素輸入不變、氮輸入逐年減少的氮磷投加試驗,以驗證氮控制對富營養化的影響貢獻。在最后的16年里(1990年—2005年),該湖只投加了磷素而未投加氮,但是這期間依然發生了較為嚴重的水華?;跒槠?7年的長周期跟蹤性研究,Schindler等認為,對于大多數淡水湖泊,通過控制氮的輸入來實現控制富營養化最終是徒勞的,將有限的資金用于控制磷的輸入應該更經濟有效。這樣的結論在歐洲和北美近40座湖泊的富營養化控磷實踐中得以驗證。有意思的現象是,歐美一些湖泊反而在特定季節或時期向水體添加硝態氮來實現富營養化控制,如美國弗吉尼亞Occoquan Reservoir為了保證水質,季節性輸入NO-3-N,投加量為10mg/L時通過控制泥水界面的氧化還原環境以控制湖庫底泥磷的釋放,使水庫的富營養化得到遏制;此外,硝酸鹽投加還可以有效抑制底泥中甲基汞的釋放,在靠近底泥沉積層添加富含硝態氮的三級處理廢水可以降低甲基汞的濃度,并可能減少汞的生物積累,同時提高飲用水的安全性。
上述案例提示,對于特定湖泊或水庫等受納水體,是否真的有必要將TN(主要是硝態氮)控制到極限排放水平值得商榷;其次,對于污水廠尾水排放到城區河道尤其是受納水體為黑臭水體的情況下,保證必要的硝態氮對于遏制黑臭控制底泥“泥-水”界面磷的釋放進而控制藻類繁殖是有益的,因此,有必要重新認識和辯證評估硝態氮在水體富營養化控制中及水質標準體系中的作用,不該唯“極限脫氮”論。
誠然,目前理論界在控氮、控磷方面目仍存在一些不同認知,也不否認有些湖泊富營養化控制中在某些時期進行氮磷指標協同“雙控”的有效性,但是筆者認為,前述歐美研究和實際案例都共同揭示了一個普遍規律,相較于氮而言,磷相對可控,即便切斷所有的人為氮素的輸入,但由于空氣中存在大量的氮氣,生態系統可以通過生物固氮過程和閃電快速補充氮素,而磷素則不具備上述補充途徑。在較長的時間尺度上,欲通過削減氮負荷來控制浮游藻類總量往往不是有效和經濟的。從這個意義上講,從流域尺度上,系統性評估受納水體水質特征,不搞“一刀切”、不能一味追求極限脫氮,要辯證認識極限脫氮的必要性,甚至因地制宜地修改污水排放標準,對有些流域準確識別富營養化特征、放寬對TN中硝酸鹽氮的排放限制,有限資金集中力量控制磷污染,從而大大降低富營養化的治理成本,對于構建經濟、低碳可持續的城市水系統是有深遠意義的。
4.4 過量含氯消毒劑投加對水生態負面影響
近些年來,隨著各地污水排放標準對糞大腸桿菌群指標要求的提高,污水處理過程中往往會過量投加含氯消毒劑,可能導致污水生物毒性顯著增強的問題,這是因為消毒劑能夠與水中含有的人工或天然溶解性有機物(NOM)發生氯化反應生成大量鹵代消毒副產物(HDBPs)并排放到受納水體。此外,不同于給水水源,污水廠尾水殘留較高濃度的含氮素有機物發生氯化反應后還會產生含氮的HDBPs,如鹵乙腈、鹵硝基甲烷和N-亞硝基二甲胺(NDMA)等具有更強三致活性的物質;污水中溴化物濃度通常也遠高于飲用水水源,因此尾水消毒過程也會產生大量具有更高“三致” 活性的溴代DBPs;同時,因過量投加生成的部分消毒劑及其水解產物也會隨尾水排放到受納水體,不同種類的DBPs可以在排放口下游河道數km~數十km范圍內被檢測到,甚至三鹵甲烷沿程在一定區間內沿程濃度呈現逐漸提高趨勢。顯然,長距離、長周期的各類DBPs和殘留消毒劑的存在,會持續破壞水環境功能及微生物菌群結構,并對水生生物(魚類、貝類等)產生急性、亞急性毒性效應,對水生植物產生直接破壞作用,進而持續破壞水生生態系統平衡,導致微生物生態系統結構性及功能性改變,受納水體及下游水環境生物多樣性消失。倘若這些含有DBPs“毒性”增強的尾水被直接或間接排放到飲用水水源,其對飲用水水源地水質安全性直接構成嚴重威脅(氯化消毒及產物足跡與歸宿見圖6)。近些年來,據調研,我國一些執行高排放標準的污水項目,其尾水排放河道及水環境生物多樣性反而比提標前大幅減少甚至魚蝦皆無,這種高藥耗、高能耗換取的所謂“高品質水”其生態價值值得深入探究。

基于水生態安全性考慮,美國一些發達國家要求采用氯消毒工藝的污水廠還需配備脫氯工藝,雖然有研究顯示,脫氯過程并不能將氯化消毒后污水的毒性水平恢復到氯化消毒前,但是脫氯環節還是能有效控制和削減氯消毒劑本身進入后續水環境的行為。很遺憾的是,我國設計標準(規范)卻沒有考慮或給出氯化消毒的生態風險措施如要求污水廠設計脫氯或者降低氯化消毒副產物生成潛能的一些建議的工程技術措施。自從新冠疫情暴發后,不同場合的消毒劑更是被大量甚至無節制應用,進而更高程度上提升了含氯消毒劑向環境中的釋放過程,基于含氯消毒劑引發的持久性生態毒理風險有待后續系統研究與生態風險評估,這將是一項長周期的工作。減少含氯消毒劑的使用,改進消毒方式(多點投加)、方法(與UV聯用),開發如過乙酸(PAA)等新型環保型消毒劑,已經成為未來城鎮排水系統規劃、設計與運營等各個環節必須面對和解決的改善水生態安全與可持續發展的迫切事項,做到真正的“水質可持續”。
05 可持續城鎮排水系統技術指標體系構建
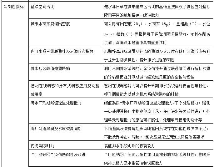
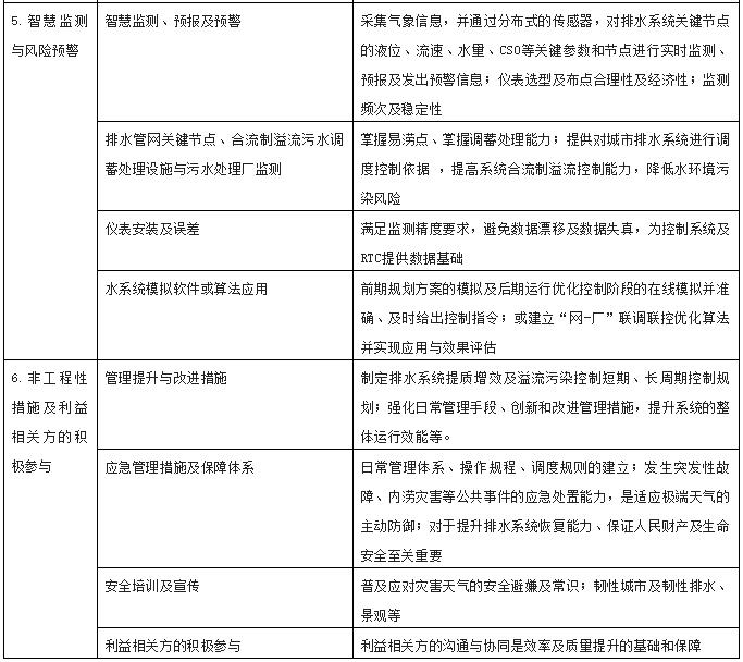
基于上述分析,“碳中和”格局下隨著氣候變化影響下不確定性天氣日益增加,水系統作為市政基礎設施要成為韌性城市總體規劃的重要組成部分,也要主動適應不斷變化的外在環境壓力及相關條件的約束而不斷調整和優化框架、技術和管理體系;從另一角度看,低碳既是水系統面臨的壓力,更是給水務和環境行業帶來了新的技術發展驅動力、商業模式創新和發展機遇。水務行業要系統性構建以韌性、可靠性與可持續性為基本特征的面向未來的城鎮排水系統框架,至關重要的問題是,可持續城市排水系統構建需要跨學科、跨部門的協作和共同實踐,問題在于所涉及的社會和技術復雜性,以及對水系統面臨的綜合挑戰和系統解決方案的范圍缺乏共同的理解和認知,推進可持續排水系統的構建不是一件容易的事情。目前,國內外尚缺乏“碳中和”戰略下可持續排水系統評價指標體系,為此將系統可靠性、韌性、低碳、生態安全性、智慧監測與控制及非工程性措施與利益相關方的積極參與六個維度設置為一級指標,在一級指標基礎上細化為47項二級指標,具體見表2。需要說明的是,不同指標之間可能會存在一些內在的邏輯關系和相互影響,但是排水系統本身就是一個多維度、多層次、多因素、多目標復雜交織的體系,需要各個專業的共同協作和推進。






06 結語
氣候變化是人類發展面臨的威脅之一,面對極端降雨顯著增加和城市的不斷擴張,傳統城鎮排水系統的脆弱性日益凸顯,“碳中和、碳達峰”戰略背景下如何系統構建面向未來的可持續排水系統(SUDS),系統提升面對復雜外部擾動因素下排水系統的韌性與可靠性,而不能僅在“水”的一維空間和尺度上提供解決方案,排水設施規劃和建設要注重環境總體可持續性,避免實施“偽生態”甚至“逆生態”行為,充分保護生物多樣性是未來相當長時期可持續排水系統規劃設計、建造與運行環節都要思考和面對的科學問題。未來韌性、可靠性與可持續為基本特征的排水系統注重為城市發展提供環境與生命健康和綜合生態價值,通過排水系統韌性與生態設計,重新構建人與環境、人與生態的文明鏈接,這既是挑戰,更是賦予行業發展的新機遇和新動能。
來源:中國給水排水